4.1 if语句
Python中使用if语句来实现选择结构,语法为:
if 选择条件:
if语句块
else:
else语句块
4.1.1 if-else语句
if-else语句的标准写法为:if后面跟上需要判断的条件,一般为关系表达式或逻辑表达式,结果必须是布尔类型值。如果结果为真则执行if语句块;如果结果为假则执行else语句块(如果省略else语句,则没有else语句块)。执行结束后,if语句结束,继续执行if语句之后的语句。
if语句块和else语句块(如果有else语句块)在一次执行过程中,只有一个会被执行,两个都执行或者都不执行的情况不存在。
流程图为:

例如:4.1-if-else语句.py
# if-else语句
age = int(input('请输入年龄:'))
if age >= 18:
print('已经成年')
else:
print('还未成年')
print('if-else后面的语句')
当输入的age为20时,输出结果如下:
已经成年
if-else后面的语句
如果输入的age的值为10,则输出结果如下:
还未成年
if-else后面的语句
4.1.2 else部分可以省略
如果else部分省略,则流程如下:注意对比和上图的区别:

省略else的例子如下:
# 省略else
age = int(input('请输入年龄:'))
if age >= 18:
print('已经成年')
print('if后面的语句')
输入的age的值为10,则输出结果如下:
if-else后面的语句
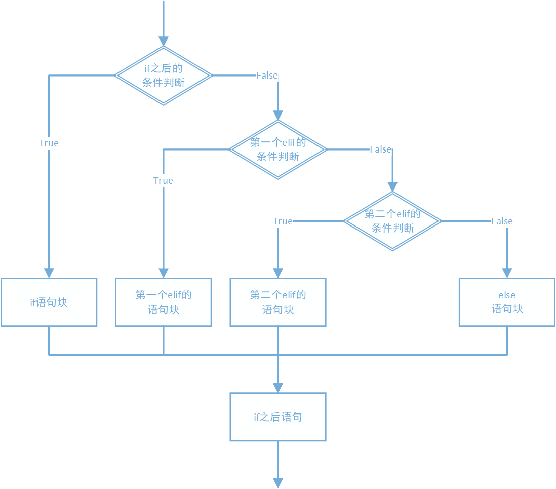
4.1.3 if-elif-else语句
当需要判断的条件不止一个时,可以采用if-elif-else语句。
首先判断if后面的条件,如果为真,则执行if语句块;如果为假,则进入到其后的第一个elif进行条件判断,如果为真,则执行这个elif语句块,如果为假,则继续进入到下一个elif判断;如果所有elif的判断都不满足,则进入else语句块执行(如果有else语句的话)。
不论执行了哪一个语句块,执行完毕后,整个if-elif-else语句结束,继续执行if语句之后的语句。
流程图如下:

例如:4.2-if-elif-else语句.py
# if-elif-else语句
score = int(input('请输入成绩:'))
if score > 90:
print('成绩优秀!')
elif score > 80:
print('成绩良好!')
elif score > 60:
print('成绩及格。')
else:
print('.....')
print('if语句后面的部分')
如果输入85,则执行结果为:
成绩良好!
if语句后面的部分
注意多个条件判断的顺序,如果统一是大于的判断,则判断的比较值要从大到小;反之则是从小到大,不能打乱顺序。
因为进入到某一个elif语句块的前提是:之前所有的if或elif的条件判断都为假,只有这个elif条件判断为真。如果前面有任何一个if或elif的条件判断为真,则进入到相应的语句块中执行并结束,不会再来到这个elif做判断。
例如:
# 判断条件顺序,顺序颠倒的话,程序有逻辑错误
# 条件判断的符号为>,条件判断顺序从大到小,反之,从小到大。
score = int(input('请输入成绩:'))
if score > 90:
print('成绩优秀!')
elif score > 60:
print('成绩及格。')
elif score > 80:
print('成绩良好!')
else:
print('.....')
print('if语句后面的部分')
如果输入85,预期结果应该输出成绩良好!,但是实际输出结果为:
成绩及格。
if语句后面的部分
这说明在第一个elif判断时,85>60的结果为真,则进入这个elif语句块执行,后面的成绩良好语句块将没有被执行。
4.1.4 if嵌套
if语句的嵌套就是在一个任意形式的if语句中,有一个任意形式的if语句作为其中的一条语句。通常称为外层和内层if语句。
执行的过程是先进行外层if的条件判断,如果进入到有内层if的语句块,执行到内层if时,再进行内层if的条件判断。
例如:4.3-if嵌套.py
# if嵌套语句
age = int(input('请输入年龄:'))
score = int(input('请输入成绩:'))
if age >= 18:
print('年龄合格,准许参军。')
if score >= 90:
print('身体素质优秀!==>去当飞行员!')
else:
print('达不到飞行员素质。==>当个普通士兵。')
else:
print('还不够参军年龄,过几年再来。')
如果输入年龄为20,成绩为100,则执行结果为:
请输入年龄:20
请输入成绩:100
年龄合格,准许参军。
身体素质优秀!==>去当飞行员!
if语句虽然可以嵌套很多层,但是一般不建议嵌套超过三层,否则程序过于复杂,难于理解。